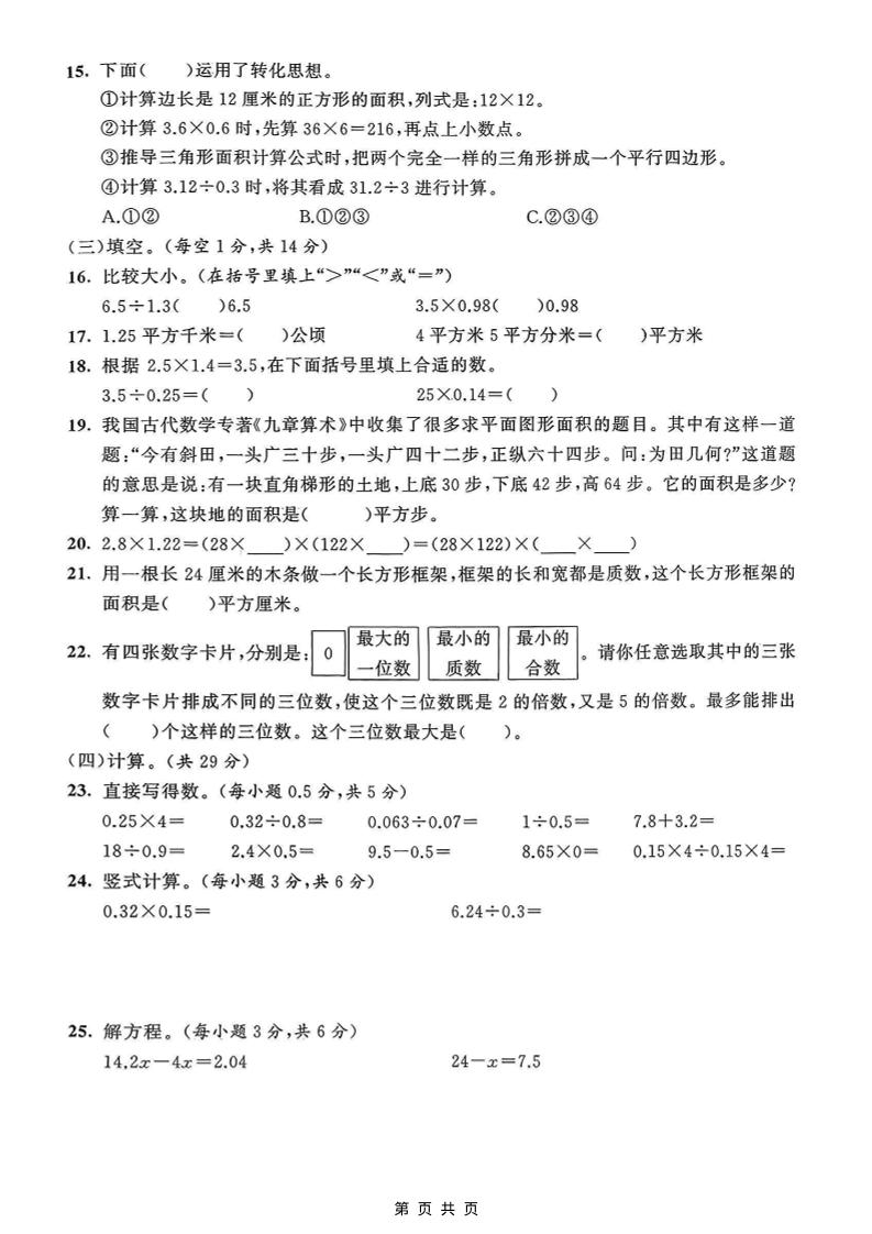
五年级上数学期末测试卷5《青岛63版》酷搜笔记11小时前更新关注私信0469235 ——预览已结束,还剩3页未读——您已获得此文档下载权限,请点击底部下载完整文档 五年级上数学期末测试卷5《青岛63版》此内容为付费资源,请付费后查看赞助分1.99赞助分销免费赞助合伙人免费立即购买您当前未登录!建议登陆后购买,可保存购买订单资源来自网络仅供学习下载付费资源已售 21© 版权声明 本站收集的资源仅供内部学习研究软件设计思想和原理使用,学习研究后请自觉删除,请勿传播,因未及时删除所造成的任何后果责任自负。 如果用于其他用途,请购买正版支持作者,谢谢!若您认为「52zixi.cn」发布的内容若侵犯到您的权益,请联系站长邮箱:312013005@qq.com 进行删除处理。 本站资源大多存储在云盘,如发现链接失效,请联系我们,我们会第一时间更新。 THE END五年级数学# 未读# 文档# 下载# 测试卷 喜欢就支持一下吧点赞235赞赏 分享QQ空间微博QQ好友海报分享复制链接收藏
暂无评论内容